云顶赌场app-云顶赌场online
艾滋病疫苗国家工程实验室孙栋副教授团队,联合东北师范大学云顶赌场app
朱筱娟教授团队、广州医科大学基础医云顶赌场app
陈文兵教授团队,在抑郁症发病机制研究领域取得重要突破。该研究通过整合行为学、高通量测序、电生理记录及钙信号光纤成像等技术手段,创新性提出背侧海马腺苷酸环化酶8(ADCY8)功能异常是抑郁症发生的关键风险因素,为抑郁症的病理机制阐释和靶向干预提供了全新的理论依据。研究成果于2025年12月12日在国际学术期刊《Advanced Science》上发表。

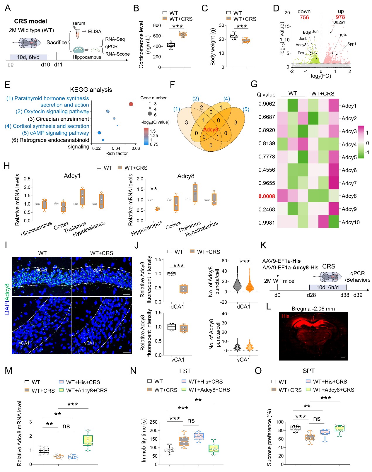
环磷酸腺苷(cAMP)作为细胞内关键的第二信使,其信号通路的稳态失衡与抑郁症的发生、发展及临床治疗应答均存在密切关联。已有临床数据显示,抑郁症患者外周血和脑脊液的cAMP水平均呈现显著降低的特征;而腺苷酸环化酶(ADCYs)作为催化cAMP生成的核心酶,其活性的升降变化已被证实可作为抑郁症临床诊断与疗效评估的重要生化标志物。然而,ADCYs在中枢神经系统中具体如何调控抑郁症发生的分子机制与脑区特异性等问题至今仍不清楚。在本研究中,研究团队通过系列实验发现,慢性应激特异性下调背侧海马CA1区(dCA1)Adcy8基因的表达水平(图 1);条件性敲除Adcy8基因后,小鼠dCA1神经元的电生理兴奋性被显著抑制,同时导致其兴奋性突触后电流(EPSCs)发放频率及钙信号应答强度出现明显降低,最终引发小鼠表现出抑郁样行为,为ADCY8调控抑郁症发生的核心机制提供了直接证据。

图1. 慢性应激特异性降低dCA1神经元中Adcy8基因表达
在后续机制研究中,研究团队通过高通量测序筛选、分子生化等实验方法,鉴定出海马TIP39-PTH2R信号通路是ADCY8调节小鼠抑郁样行为的关键下游通路(图2)。利用AAV-shRNA特异性敲低海马PTH2R表达后,dCA1神经元的电生理兴奋性与EPSCs均出现显著下降;而上调PTH2R表达,则可有效挽救Adcy8基因敲除小鼠dCA1神经元的功能缺陷,同时逆转其抑郁样行为表型。这一研究成果不仅深化了领域内对ADCYs家族功能异常参与抑郁症发病过程的认知,同时还提示ADCY8-TIP39-PTH2R通路可作为抗抑郁治疗的全新潜在靶点,为后续新型抗抑郁药物的研发开辟了新方向。

图2. 海马TIP39-PTH2R信号通路是ADCY8调节小鼠抑郁样行为的关键下游通路
该论文第一完成单位为云顶赌场app-云顶赌场online
;吉林大学硕士研究生刘子婕、唐敖庆理科实验班本科生毕佳睿、广州医科大学附属第二医院副研究员于宗燕和东北师范大学博士生田猛为论文共同第一作者,孙栋副教授、陈文兵教授和朱筱娟教授为共同通讯作者。本研究得到了国家自然科学基金(32200824,82471539)、科技创新2030-脑科学与类脑研究青年科学家项目(2022ZD0214300)、吉林省自然科学基金(20250102276JC)、广东省自然科学基金(2025A04J3796)的资助。
全文链接//doi.org/10.1002/advs.202512170